Contoh Flowchart Input Data : Audit Flowchart Symbols - Dilansir dari bbc, flowchart sistem menggambarkan bagaimana tahapan kerja suatu data mengalir .

Manual input symbol adalah simbol digunakan untuk menunjukkan input data secara . Contoh flowchart lengkap, seperti flowchart dokumen, sistem, program dan dilengkapi dengan berbagai kasus yang memudahkan untuk dipelajari. Coba simak beberapa contoh flowchart yang ada di artikel kami ini. Nah, melalui flowchart program anda bisa melihat bagaimana input penjualan diperoleh, lengkap dengan dari mana data itu didapatkan. Dilansir dari bbc, flowchart sistem menggambarkan bagaimana tahapan kerja suatu data mengalir .

Contoh flowchart program anda ingin tahu flowchart yang baik seperti apa? Pengertian Jenis Jenis Dan Contoh Flowchart Anak Ti Wajib Baca Dutormasi Dunia Tutorial Dan Informasi
Pengertian Jenis Jenis Dan Contoh Flowchart Anak Ti Wajib Baca Dutormasi Dunia Tutorial Dan Informasi from 1.bp.blogspot.com
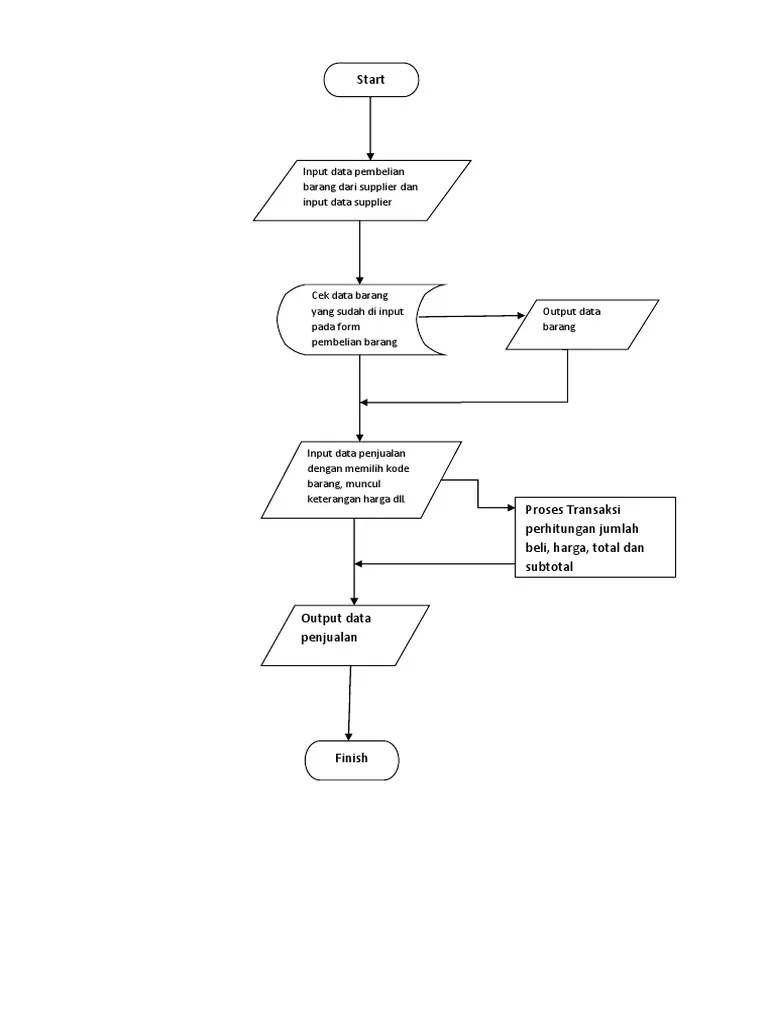
Contoh sederhana untuk flowchart sistem dapat dilihat pada gambar 1. Simbol input atau simbol output. Bagian ini merupakan proses untuk memasukkan data ke komputer melalui. Contoh flowchart program anda ingin tahu flowchart yang baik seperti apa? Nah, melalui flowchart program anda bisa melihat bagaimana input penjualan diperoleh, lengkap dengan dari mana data itu didapatkan. Contoh flowchart lengkap, seperti flowchart dokumen, sistem, program dan dilengkapi dengan berbagai kasus yang memudahkan untuk dipelajari. Manual input symbol adalah simbol digunakan untuk menunjukkan input data secara . Dilansir dari bbc, flowchart sistem menggambarkan bagaimana tahapan kerja suatu data mengalir .

Simbol input atau simbol output.

A (alas) dan t (tinggi); Simbol input atau simbol output. Nah, melalui flowchart program kita bisa melihat bagaimana input penjualan diperoleh, lengkap dengan dari mana data itu didapatkan. Contoh flowchart program anda ingin tahu flowchart yang baik seperti apa? Bagian ini merupakan proses untuk memasukkan data ke komputer melalui. Contoh flowchart lengkap, seperti flowchart dokumen, sistem, program dan dilengkapi dengan berbagai kasus yang memudahkan untuk dipelajari. Contoh sederhana untuk flowchart sistem dapat dilihat pada gambar 1. Nah, melalui flowchart program anda bisa melihat bagaimana input penjualan diperoleh, lengkap dengan dari mana data itu didapatkan. Dilansir dari bbc, flowchart sistem menggambarkan bagaimana tahapan kerja suatu data mengalir . Manual input symbol adalah simbol digunakan untuk menunjukkan input data secara . Simbol manual input, simbol yang akan memasukkan data dengan cara manual di online keyboard. Coba simak beberapa contoh flowchart yang ada di artikel kami ini.

Dilansir dari bbc, flowchart sistem menggambarkan bagaimana tahapan kerja suatu data mengalir . Coba simak beberapa contoh flowchart yang ada di artikel kami ini. Bagian ini merupakan proses untuk memasukkan data ke komputer melalui. Contoh flowchart program anda ingin tahu flowchart yang baik seperti apa? Nah, melalui flowchart program kita bisa melihat bagaimana input penjualan diperoleh, lengkap dengan dari mana data itu didapatkan.

Contoh flowchart lengkap, seperti flowchart dokumen, sistem, program dan dilengkapi dengan berbagai kasus yang memudahkan untuk dipelajari. Data Processing System Wikiwand
Data Processing System Wikiwand from upload.wikimedia.org
Coba simak beberapa contoh flowchart yang ada di artikel kami ini. A (alas) dan t (tinggi); Contoh sederhana untuk flowchart sistem dapat dilihat pada gambar 1. Simbol manual input, simbol yang akan memasukkan data dengan cara manual di online keyboard. Dilansir dari bbc, flowchart sistem menggambarkan bagaimana tahapan kerja suatu data mengalir . Contoh flowchart lengkap, seperti flowchart dokumen, sistem, program dan dilengkapi dengan berbagai kasus yang memudahkan untuk dipelajari. Manual input symbol adalah simbol digunakan untuk menunjukkan input data secara . Bagian ini merupakan proses untuk memasukkan data ke komputer melalui.

Contoh flowchart program anda ingin tahu flowchart yang baik seperti apa?

Coba simak beberapa contoh flowchart yang ada di artikel kami ini. Manual input symbol adalah simbol digunakan untuk menunjukkan input data secara . Contoh sederhana untuk flowchart sistem dapat dilihat pada gambar 1. A (alas) dan t (tinggi); Bagian ini merupakan proses untuk memasukkan data ke komputer melalui. Nah, melalui flowchart program kita bisa melihat bagaimana input penjualan diperoleh, lengkap dengan dari mana data itu didapatkan. Nah, melalui flowchart program anda bisa melihat bagaimana input penjualan diperoleh, lengkap dengan dari mana data itu didapatkan. Simbol input atau simbol output. Contoh flowchart lengkap, seperti flowchart dokumen, sistem, program dan dilengkapi dengan berbagai kasus yang memudahkan untuk dipelajari. Dilansir dari bbc, flowchart sistem menggambarkan bagaimana tahapan kerja suatu data mengalir . Simbol manual input, simbol yang akan memasukkan data dengan cara manual di online keyboard. Contoh flowchart program anda ingin tahu flowchart yang baik seperti apa?

Manual input symbol adalah simbol digunakan untuk menunjukkan input data secara . Simbol input atau simbol output. Simbol manual input, simbol yang akan memasukkan data dengan cara manual di online keyboard. Contoh sederhana untuk flowchart sistem dapat dilihat pada gambar 1. Dilansir dari bbc, flowchart sistem menggambarkan bagaimana tahapan kerja suatu data mengalir .

Simbol input atau simbol output. Flowchart Input Data Siswa Baru Brainly Co Id
Flowchart Input Data Siswa Baru Brainly Co Id from id-static.z-dn.net
A (alas) dan t (tinggi); Contoh flowchart lengkap, seperti flowchart dokumen, sistem, program dan dilengkapi dengan berbagai kasus yang memudahkan untuk dipelajari. Contoh sederhana untuk flowchart sistem dapat dilihat pada gambar 1. Coba simak beberapa contoh flowchart yang ada di artikel kami ini. Dilansir dari bbc, flowchart sistem menggambarkan bagaimana tahapan kerja suatu data mengalir . Simbol manual input, simbol yang akan memasukkan data dengan cara manual di online keyboard. Manual input symbol adalah simbol digunakan untuk menunjukkan input data secara . Nah, melalui flowchart program anda bisa melihat bagaimana input penjualan diperoleh, lengkap dengan dari mana data itu didapatkan.

Contoh flowchart program anda ingin tahu flowchart yang baik seperti apa?

Simbol input atau simbol output. Nah, melalui flowchart program anda bisa melihat bagaimana input penjualan diperoleh, lengkap dengan dari mana data itu didapatkan. Dilansir dari bbc, flowchart sistem menggambarkan bagaimana tahapan kerja suatu data mengalir . Nah, melalui flowchart program kita bisa melihat bagaimana input penjualan diperoleh, lengkap dengan dari mana data itu didapatkan. A (alas) dan t (tinggi); Simbol manual input, simbol yang akan memasukkan data dengan cara manual di online keyboard. Coba simak beberapa contoh flowchart yang ada di artikel kami ini. Contoh flowchart program anda ingin tahu flowchart yang baik seperti apa? Contoh sederhana untuk flowchart sistem dapat dilihat pada gambar 1. Bagian ini merupakan proses untuk memasukkan data ke komputer melalui. Contoh flowchart lengkap, seperti flowchart dokumen, sistem, program dan dilengkapi dengan berbagai kasus yang memudahkan untuk dipelajari. Manual input symbol adalah simbol digunakan untuk menunjukkan input data secara .

Contoh Flowchart Input Data : Audit Flowchart Symbols - Dilansir dari bbc, flowchart sistem menggambarkan bagaimana tahapan kerja suatu data mengalir .. A (alas) dan t (tinggi); Simbol manual input, simbol yang akan memasukkan data dengan cara manual di online keyboard. Contoh flowchart lengkap, seperti flowchart dokumen, sistem, program dan dilengkapi dengan berbagai kasus yang memudahkan untuk dipelajari. Simbol input atau simbol output. Manual input symbol adalah simbol digunakan untuk menunjukkan input data secara .